外国语学院一直以来把就业工作摆在首位,认真落实学校就业工作会议精神,积极应对疫情影响,多措并举做实做细毕业研究生就业工作。学院于5月1日正式启动2022届毕业研究生“就业导航”百日专项行动,在就业指导、就业服务等当面精准布局,确保就业工作不断线,全力以赴助力2022届毕业生好就业、就好业。
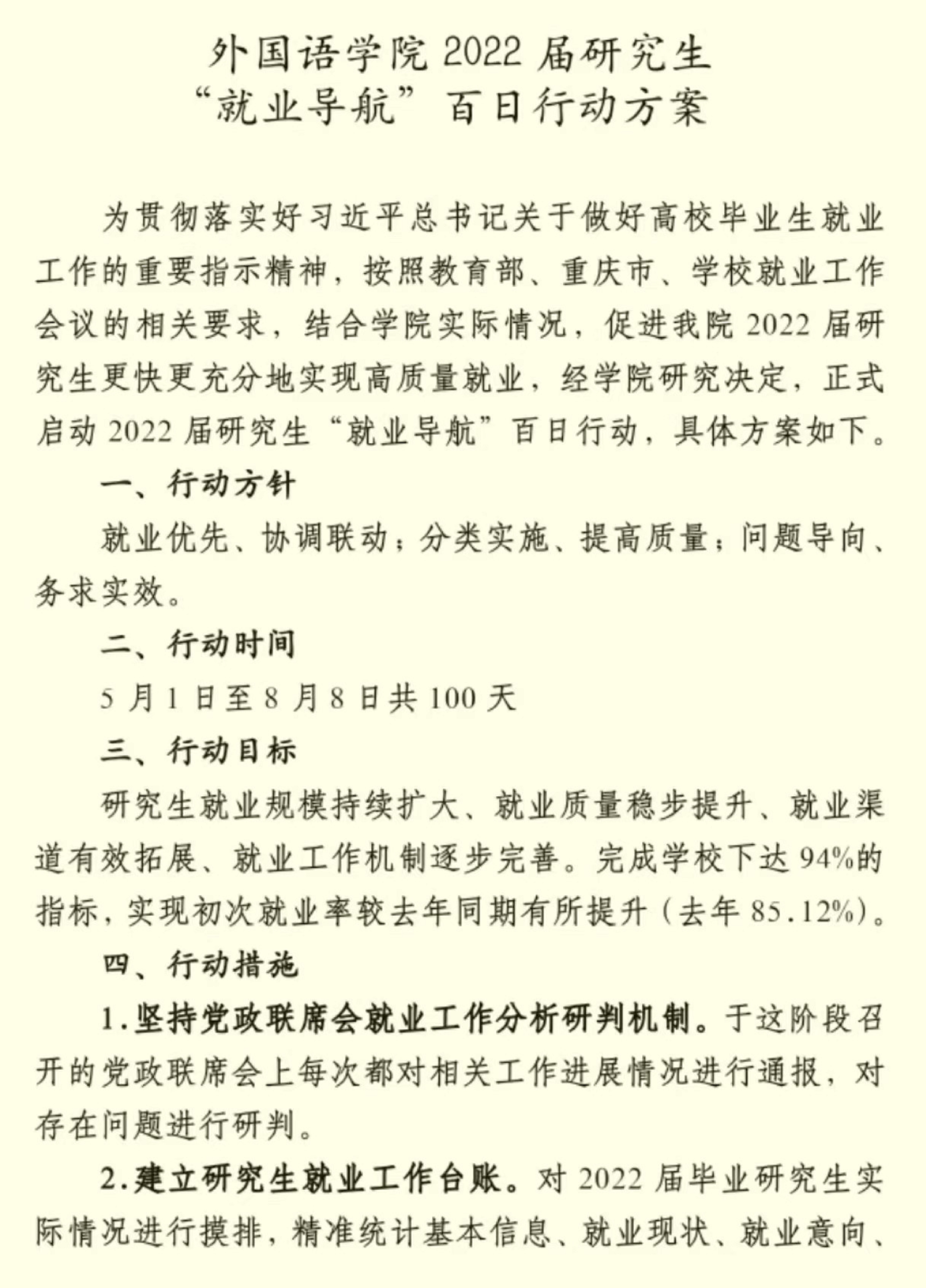
——出台《外国语学院2022届研究生“就业导航”百日行动方案》。书记、院长高度重视、统一部署。经学院党政联席会专题研究,于4月27日出台《外国语学院2022届研究生“就业导航”百日行动方案》,围绕“如何促进2022届研究生更快更充分实现高质量就业”这一问题导向,提出了明确的行动方针、行动时间、行动目标、行动措施和工作要求。方案以“就业优先、协调联动;分类实施、提高质量;问题导向、务求实效”为行动方针,自5月1日至8月8日为行动时间,提出十项具体措施:坚持党政联席会就业工作分析研判机制,建立研究生就业工作台账、线上未就业毕业生就业工作群、就业服务研究生信息员队伍,建立就业信息定期通报机制,举办专题系列座谈会和讲座、举办特色系列活动,成立“一‘职’为你”研究生职业发展研究与指导中心,走访建立就业实习实践基地,做好人文关怀和支持保障。

——针对需求举办就业专题培训讲座。依托学院学科专家优势,通过“集中讲座和专项培训”相结合的方式,广泛开展求职技能的专业培训,推动专项行动走深做实,助推学院毕业生求职技能水平提升。经过前期调研,针对学院部分研究生缺乏教学理论和实践支撑这一现状,于4月26日邀请英语课程教学法专家肖丹副教授开展了题为“英语教师与课堂教学要略”的教师教学技能培训。培训涉及面试考察、教师专业特质、教师基本技能和英语课堂教学设计等四个方面。结合校方关注点和重点,狠抓实践性、可操作的实际,帮助学生认清面试考察中扎实的专业技能、积极乐观的态度、愿意沉下心做事以及对教学工作充满激情等品质的核心要义,受到学生的一致好评。2020级英语笔译陈思泽同学诚挚地表示:有幸聆听了肖丹老师“说课与讲课”为主题的指导与培训,听完后对如何准备试讲以及教师这个职业有了新的认识。感谢学院对毕业年级同学的关心与帮扶,提供这样的平台和渠道,夯实求职技能,为毕业生应聘求职提供了莫大的帮助与支持。


——导师座谈助力面对面答疑解惑。为实时全方位掌握未就业毕业生求职动态、就业心理、择业需求、就业困难等实际问题,指导学生克服疫情影响,缓解焦虑情绪,把准就业定位,学院于4月28日为尚未就业的英语语言文学、外国语言学及应用语言学、日语语言文学、俄语语言文学和德语语言文学共35名学生召开首场师生座谈会,除分管领导和研究生辅导员外,还邀请到肖开容教授、刘立辉教授、莫启扬教授、刘玉教授、申劲松副教授等导师代表参加,通过“面对面”敞开心扉的坦诚交流,帮助毕业生们更全面地了解和分析就业形势,更有效地解决研究生就业中如“就业心态的调整”“选择焦虑症”“职业规划”等难题、搭建起师生之间关于职业发展的交流平台。2019级日语语言文学专业学生梁恒珍非常感谢学院组织本次座谈会,稳定了求职就业的心绪,解决了实际就业困难。2019级英语语言文学专业何克琼同学表示深切的感谢感动,获益良多,接下来将更科学更有效地把握住就业机会,努力实现高质量就业。

供稿单位:外国语学院撰稿人:向源审核老师:张琨供图:向柳、江嘉轶