各研究生培养单位:
为深化学校研究生课程教学改革,健全创新创业教育课程体系,学校与学堂在线签订教育合作协议,开设了8门创新创业和《工程伦理》在线课程。我校研究生可根据专业需求和未来发展定位选修,选修课程可计入毕业学分。现将课程选修事宜通知如下:
一、选课
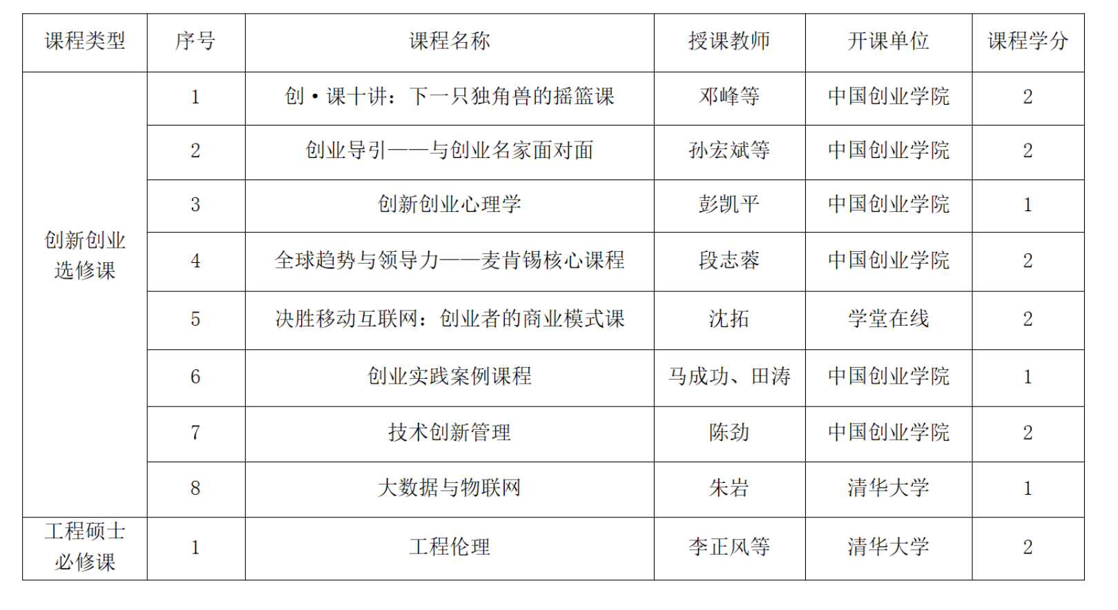
(一)在线课程名单

(二)选课方式
1.登录在线课程学习平台(https://swu.xuetangx.com,以下简称“学习平台”),点击“用户登录”,输入学号和初始密码(初始密码为学号的后六位)。登录完成后,请立即修改初始密码,完成相关验证。
2.进入学习平台后,点击“全部课程”,可查看本学期将开设的所有在线课程。点击相应课程,可了解课程简介、章节、授课教师等相关情况。
3.点击“加入课程”即可选修该门课程。
4.在选课前,请务必认真考虑,一旦确定选修该课程,原则上不再允许退选。若确有特殊情况,提出退课书面申请,交研究生院113室处理。
5.2019级研究生(公费师范教育硕士和非全日制研究生除外)至少应选修一门创新创业课程,全日制工程硕士除选修一门创新创业课程外,还应必修工程伦理课程。选课后即可开始课程学习,学生应于2019年11月15日前完成选课。
6.学生账号登录问题细节说明:
首次登录:学号+初始密码(学号后六位)。
非首次登录:
a)未修改密码,登录的密码为学号后六位;
b)已修改密码,登录的密码为自设密码。
二、课程学习与考核
1.登录学习平台,在个人学习界面,点击“我的课程”,选择选修的课程即可进行学习。
2.课程学习过程均在学习平台上完成,由课程主讲教师及助教团队全程指导学习,包括观看课程视频、完成课后作业、参与讨论区互动、阶段考试等。学生必须严格按照选修课程主讲教师团队的要求,按时完成各环节学习任务。
该课程的全部学习过程建议在电脑PC端完成。建议使用Chrome,Firefox,最高版本浏览器。
3.课程考核:课程成绩将由作业及慕课考试、观看视频课件、发布/回复帖子、线下考试等环节综合评定产生。考核各环节权重及各项成绩得分,可点击“成绩”界面了解。
4.2019秋季学期课程统一将于2019年10月30日开课,于2020年1月10日结课。具体时间以各课程设置的开课结课日期为准。学生应在课程结课前完成学习、考核等所有环节。
5. 技术支持和课程支持:涉及平台使用问题,可联系学堂在线bsupport@xuetangx.com。课程知识相关问题,可在该课程公告中查询助教的联系方式,直接与助教老师进行联系或在讨论区进行咨询。
三、成绩及学分认定
通过学习考核,课程最终成绩合格后,学校对该课程成绩予以记录。课程学分认定要求如下:
1.若学生选修该批课程不超过(含)二门,则按实际选课课程情况认定相应学分。
2.若学生选修该批课程超过二门且考核成绩均合格,学校只认定其中二门课程学分。认定学分的课程由学生自主选择确定。
请各单位加强组织,务必及时通知在校研究生选修学习。有关手机端和电脑端选修详细操作指南见附件1和2。联系人:唐老师,联系电话:68367309。
特此通知。
附件:
1. PA视讯研究生在线课程选修操作指南(手机端)
2. PA视讯研究生在线课程选修操作指南(电脑端)
PA视讯研究生院
2019年10月25日